当前位置: 首页 > 康高推出移动电源三合一方案
康高推出移动电源三合一方案
发布者:diyadmin 发布时间:2014-05-26 09:20:51 阅读:5592次
简介:
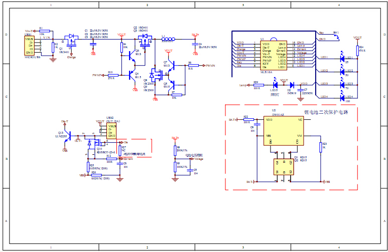
ML5116A 是一颗集成了锂电充电管理、电量指示、升压输出管理的软件版本的移动电源三合一芯片。目前广泛应用在飞利浦、爱国者、飞毛腿、力杰等品牌的移动电源产品上。
功能及参数:
l 限流功能
l 过流保护功能
l 短路保护功能
l 过充保护功能
l 过放保护功能
l 低压报警功能
l 电量指示2~4个灯
l 电量指示方式:跑马灯模式或闪烁模式
l 充电电流:1A~2A
l 放电电流:1A~2.1A
l 关机电流:20mA~150mA(通过R27可以调节关机电流)
l 静态待机电流:<80uA
l 充电适配器自动适应:0.5A,1A,2A的适配器都能正常充电。(支持诺基亚适配器)
电量指示准确:
集成了国产18650电芯、进口18650电芯(三星)、聚合物电芯的充放电曲线参数,电量指示准确。
充电效率高:
充电使用了标准的Buck电路,充电效率电芯电压3.3V>83%、电芯电压3.6V>86%、电芯电压4.0V>87%,充电电流可以选择1A或者2A充电(均带适配器自适应功能)。
注意:ML5116A用的是标准的Buck电路,并且与输出共用一个电感,所以充电与市面上的很多直接用三级管或MOS做脉冲充电不同,充电安全可靠对电芯没有任何损害。
放电效率高:
输出用的是同步Boost电路;
PCBA转换效率(含锂电芯二次保护电路):
1A充1A放方案(极低成本):1A放电;电芯电压3.4V>88%、电芯电压4.0V>90.5%。
2A充2A放方案(低成本):2A放电;电芯电压3.4V>89%、电芯电压4.0V>91%。
输出纹波:1A充1A放方案;电芯电压3.4V ,1A放电PCBA输出端纹波小于100mV
2A充2A放方案;电芯电压3.4V ,2A放电PCBA输出端纹波小于200mV
ML5116A内部有先进的算法保证负载快速拔插时输出稳定。
功能全面:
除了充电、放电、电量指示的基本功能外,保护功能做得很完善:过流保护功能、短路保护功能、过充保护功能、过放保护功能、低压报警功能,外加DW01的二次保护让产品更可靠安全。
外围器件少成本低廉:
芯片集成了锂电充电管理、电量指示、升压输出管理,外围器件少,节省加工成本。
单口输出2A充放电原理图:
最新文章






